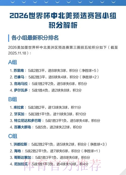
2026世界杯北美积分排名
2026世界杯北美积分排名全景解读
当2026年世界杯首次由美国 墨西哥 加拿大三国联合举办时,关于“北美积分排名”的讨论,就不仅仅是简单的名次罗列,而是贯穿预选赛体系、世界排名变化以及主办方自动晋级机制的一条主线。球迷真正关心的,不只是谁排在前面,更是:北美球队凭什么拿到世界杯席位 积分从何而来 谁能在主办优势与积分压力之间找到理想平衡。围绕这些问题,2026世界杯北美积分排名逐渐成为观察整个中北美及加勒比地区足球生态的一个窗口。
北美积分体系的双重维度 世界排名与区域格局
谈到2026世界杯北美积分排名,必须先厘清两个经常被混用却截然不同的概念 一个是国际足联世界排名积分体系,另一个是中北美及加勒比赛区内部的积分与席位分配逻辑。前者通过比赛结果 累积对手实力 赛事重要性与时间衰减等因素,综合计算出各队在全球范围内的相对位置;后者则聚焦在本大区的竞争秩序,用于决定预选赛分档 对阵关系与出线难度。对球迷而言,看到美国 加拿大 墨西哥等队在世界排名榜上起伏,是直观的强弱信号,而看到中北美区域积分或分档变化,则是判断谁更接近世界杯门票的现实依据。两套体系交织在一起,让所谓“北美积分排名”既是全球竞争的一部分,也深深嵌在区域足球政治与竞技格局中。
主办三强的特殊位置 自动晋级与积分的微妙关系
2026世界杯扩军至四十八队,并首次确认三大联合主办国自动获得参赛资格,这意味着美国 墨西哥 加拿大在世界杯正赛席位上无需再为出线而战。自动晋级并不等于可以忽视积分排名。其一,为了在世界杯抽签中获得更有利的档位,三队仍然需要通过友谊赛 中北美洲及加勒比国家联赛以及金杯赛等正式比赛,持续累积国际足联积分。其二,在联合主办的背景下,中北美赛区的其它球队会更加关注与这些强队交手的表现,因为战胜或逼平一支积分较高的主办国球队,往往能够显著提升自身的排名与形象。换句话说,主办国的积分高低不仅影响自己的分档,更会在无形中改变整个北美区域的实力“标尺”。

积分排名下的中北美格局 美国 墨西哥 加拿大的此消彼长

从近几年走势看,在2026世界杯周期内,中北美地区的积分排名呈现出一种不再一边倒的格局。传统意义上,墨西哥长期被视为该区技术与稳定性的双重标杆,而美国则凭借庞大的球员池与职业联赛实力,不断缩小差距。随着越来越多美国球员登陆欧洲五大联赛,美国队在国际足联排名中的积分稳步攀升,一度在世界排名中与墨西哥互有领先。与此加拿大凭借世界杯扩军及自身球员在欧洲的崛起,首次真正意义上进入北美积分的“第一集团”。如果把2026世界杯北美积分排名看作一条动态曲线,美国 墨西哥 加拿大三队的曲线已经不再是一高两低,而更像是三条相互交织的折线,各有高峰与波动,这种变化也直接影响到其它中北美球队的战略选择。
案例分析 加拿大的积分逆袭之路
加拿大是理解2026世界杯北美积分排名变化的一个典型案例。过去很长一段时间,加拿大在中北美区域只是中游甚至偏后的位置,世界排名积分不高,经常在预选赛分档中被归入较低档次,导致每一届冲击世界杯都要面对更艰难的晋级路线。然而在最近一个周期里,加拿大通过在中北美国家联赛和世界杯预选赛中的稳定表现,多次战胜或逼平积分更高的对手,带来了积分上的连锁跃升。尤其在面对美国或墨西哥这类积分强队时,哪怕是一场平局,都足以在国际足联积分公式中带来可观加分。再加上金杯赛中的亮眼发挥,加拿大的积分排名不仅在本区域内跃升到前列,也获得了更多国际关注。这个案例说明,北美积分排名并非不可撼动的固化结果,而是可以通过高质量对手 高含金量赛事一步步累积改变的过程。
其它中北美球队的机会与压力 中游梯队的积分博弈
除了主办三强,哥斯达黎加 牙买加 巴拿马 洪都拉斯等队也是2026世界杯北美积分排名讨论中的关键角色。对于这些球队来说,世界杯扩军带来了名额增加的利好,但也放大了积分排名的现实意义。积分较高意味着在预选赛与区域赛事中可能获得更好的分档,避开强敌,从而形成良性循环;反之,积分长期偏低则会进入一个较为残酷的区间,每一轮抽签都可能遭遇美国 墨西哥或状态上升的加拿大。以牙买加为例,凭借一批在英格兰联赛效力的归化或血缘球员,球队的竞技水准明显提升,如果在对阵北美三强及区域中坚力量的比赛中能够持续取得积分,牙买加有机会在2026周期中进一步巩固自身在北美积分排名中的位置,成为真正意义上的“第四极”力量。相比之下,一些传统劲旅如哥斯达黎加,则面临着老将退役 新老交替的双重挑战,如何在保持世预赛竞争力的同时稳住排行榜积分,成为摆在眼前的现实难题。
积分公式背后的策略选择 比赛不是只为胜负而踢
许多球迷在谈到2026世界杯北美积分排名时忽略了一个重要细节 积分公式的结构会直接影响球队对热身赛与正式赛的策略。例如,在国际足联排名体系中,对手的积分水平会影响比赛结果的加权系数,这就促使北美强队更加倾向于与高排名对手安排友谊赛,以期在胜利时获得更高的加分。这种策略带来的风险是,一旦成绩不佳,也会使积分出现明显下滑。美国 墨西哥在安排赛程时,会在锻炼价值 积分收益 主场票房之间做微妙平衡。对于积分中游球队而言,选择对手则更具战略性 与其频繁面对无法战胜的强队,不如在区域内寻找实力相近或略高的对手,通过更可控的胜平结果一点点累积积分,从而改善分档位置。这种基于积分逻辑的策略调整,正在悄然改变北美球队的备战模式。
主场因素与自动晋级 对积分排名的潜在影响

2026年三国联合主办,使美国 墨西哥 加拿大三队在世界杯周期内拥有大量高规格主场比赛机会。主场优势体现在球迷氛围 场地适应性 旅行成本等多个方面,从历史统计来看,同样实力下主队更容易获得理想结果。这意味着在通往2026的几年里,主办三强有望在主场赛事中稳定积累积分,将自己的世界排名维持在一个较高水准,从而在世界杯抽签中争取到更好的档位。与此自动晋级也使得他们可以更灵活地安排赛程,不必被传统的世预赛周期完全束缚。这种灵活性既是机会也是挑战 机会在于可以针对性挑选高价值对手,挑战在于缺乏高强度预选赛锤炼,可能让积分排名与真正竞技状态之间出现差距。对于其它北美球队来说,如何在客场挑战这些主办国时,不仅争取结果,更从积分角度最大化收益,是一个需要精心设计的课题。
媒体舆论与球迷视角 积分排名背后的叙事力量
在信息传播高度发达的当下,积分排名已经不再是教练和官员的内部指标,而是被媒体与球迷放大放热的话题。每一次北美球队在世界杯或区域大赛中的表现,都会在社交平台与体育媒体中被迅速折算成“积分影响”。例如,当美国在对阵欧洲或南美强队时取得理想结果,舆论往往会立刻讨论这场比赛在世界排名上的加分潜力;当墨西哥在金杯赛中出现意外失利,媒体则会以“积分受损”“分档风险”来强化事件的严重性。这种叙事反过来进一步影响足协对赛事安排与教练选择的决策。某种意义上,2026世界杯北美积分排名已经成为一种公共舆论指标,承载着球迷对球队未来走势的情绪投射,既是冰冷的数字,也是热烈的期待。

从数字到竞争格局 北美积分排名的深层意义
综合来看,围绕2026世界杯的北美积分排名,不应只被理解为一份静态的排行榜,它背后浓缩的是主办国自动晋级与区域名额重新分配的博弈 是老牌劲旅与新兴力量之间此消彼长的过程,是各队基于积分公式所做出的赛程规划 战术取舍与阵容轮换的现实反映。当美国 墨西哥 加拿大正在借主场与赛事资源巩固自身优势时,加拿大式的逆袭故事也在激励更多中北美球队通过长期规划和高价值比赛结果来改写命运。可以预见,随着2026年临近,任何一次胜负的变化都会迅速映射到北美积分排名上,从而引发关于实力格局 抽签前景和世界杯表现的新一轮讨论。真正懂得阅读这些数字的人,会看到的不只是名次的起落,而是一整个区域足球版图在慢慢移动的轨迹,而2026世界杯北美积分排名,正在成为记录这条轨迹最清晰的一组坐标。